



液晶广告机备用电源(10Ah/11.1V)设计方案
前言:
随着人类传播信息渠道的多样化,新型广告机广告传播方式正在飞速普及:车载广告机、电梯广告机、楼宇电视广告机、液晶广告机等深入到了我们生活的每一个角落,超市、银行大厅、火车站站台等处随时都能看到广告机的存在。
按供电方式的不同,广告机可分为市电广告机、非市电广告机及双模供电广告机。市电广告机主要以市电供电为主,其它两种广告机根据不同的应用要求和领域有针对性的配备广告机备用电源以满足其供电要求,我司设计的液晶广告机备用电源采用锂离子电池设计方案,要求锂电池能提供超长时间的供电要求,可满足不同场合的广告机备用电源使用,备用电源的外型设计在完全符合产品整体设计的同时能做到对电池的随时安装及更换。
设计要求:
1.液晶广告机备用电源设计要求:
由于广告机自身工作电流较小,但要求的供电时间超长,一般会选择高容量的电芯组合成高容量的成品电池以满足其供电时间的要求,同时需具备高安全性。因此,液晶广告机备用电源方案采用18650电芯组合以达到10Ah的荷电容量。
1)锂电池组型号设计要求:18650-3S4P/10Ah/11.1V。
2)电路设计要求:
1、单节过充保护电压:4.28±0.25V
2、单节过充恢复电压:4.15±0.50V
3、单节过放保护电压:3.00±0.08V
4、单节过放恢复电压:3.10±0.10V
5、组合电池过流保护值(10ms):4~8A
6、组合电池过温保护值(可恢复):70±5℃
7、成品电池应具备短路、反充保护功能。
3)循环寿命设计要求:300~500次(符合国标充放电标准)。
4)电池外型尺寸设计要求:参考电池外壳,可根据客户要求定制。
二、液晶广告机备用电源设计方案:
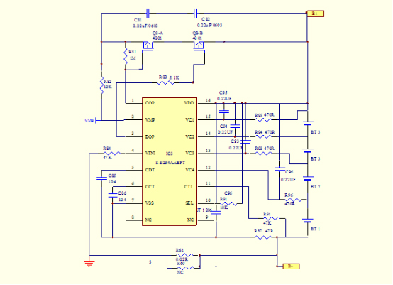
1)保护板(PCM):主要是对可充电锂电池组进行设计的保护线路,由于锂电池本身的化学特性,需要提供智能电量计算、过充、过放、短路、过流等保护功能,以避免引起燃烧、爆炸等危险。
2)保护IC(Protection IC):备用电源设计方案的主要保护功能芯片,对电芯进行在线功能的时时监测,使电芯在安全稳定高效的范围内工作。
3)温度开关:主要针对温度保护功能设计。当电池本身的温度因其它异常问题达到70±5℃范围时,温度开关启动,进行温度保护
4)18650锂离子电芯:18650/2500mAh/3.7V Li-ion cell。
5)场效应管(MOSFET):MOSFET管,在保护电路中起开关作用,永远使负载两端的电压不会升高也不会降低,保证电压稳定。
6)电池封装:(外壳)
广告机备用锂电池设计方案原理图:
广告机备用锂电池产品实现图